Номер 237 - ГДЗ Алгебра 7 класс. Мерзляк, Полонский. Учебник. Страница 49

Вернуться к содержанию учебника

Страница 49

234 235 236 237 238 239 240

Вопрос

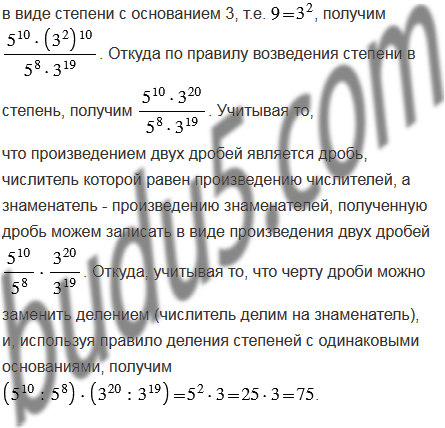
Вычислите:

Подсказка

Вспомните:

  1. Что называют степенью числа с натуральным показателем.
  2. Как умножить и разделить степени с одинаковыми основаниями, возвести степень в степень и произведение в степень.
  3. Деление и дроби.
  4. Умножение обыкновенных дробей.

Ответ


Вернуться к содержанию учебника