Вернуться к содержанию учебника
Задание "Проверь себя" №5. Страница 129
2 3 4 5 6 1 2 3 4 5 6
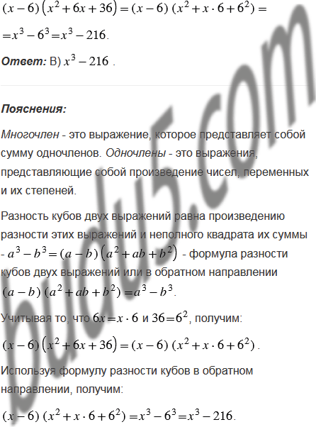
Представьте в виде многочлена выражение .
Вспомните: