Вернуться к содержанию учебника
Страница 210
1049 1050 1051 1052 1053 1054 1055 1056 1057 1058 1059
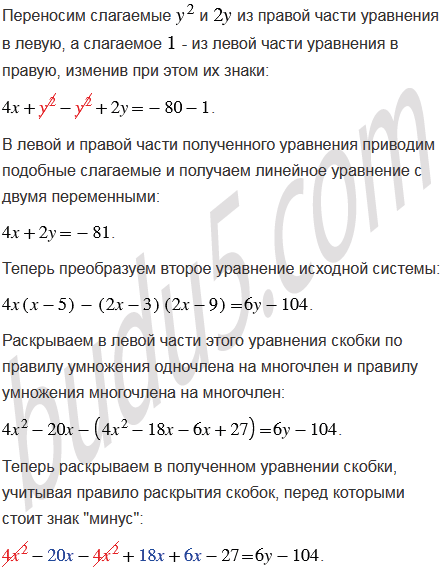
Решите систему уравнений:
Вспомните: