Задание 652 - ГДЗ Геометрия 7-9 класс. Атанасян. Учебник

Старая и новая редакции

Вернуться к содержанию учебника

649 650 651 652 653 654 655

Вопрос

Выберите год учебника

№652 учебника 2013-2022 (стр. 171):

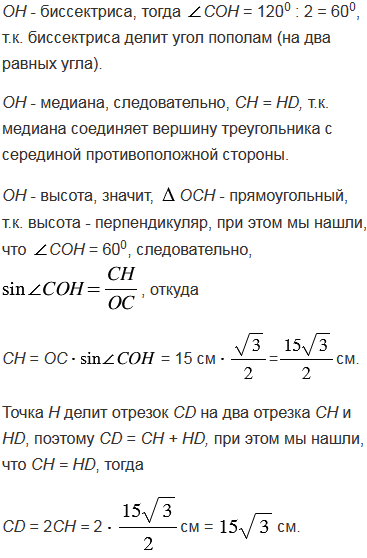
На полуокружности АВ взяты точки С и D так, что АС = 370, ВD = 230. Найдите хорду СD, если радиус окружности равен 15 см.


№652 учебника 2023-2024 (стр. 166):

Треугольник АВС и А1В1С1 подобны, и их сходственные стороны относятся как 6 : 5. Площадь треугольника АВС больше площади треугольника А1В1С1 на 77 см2. Найдите площади треугольников.

Подсказка

№652 учебника 2013-2022 (стр. 171):

Вспомните:

  1. Что такое окружность, ее элементы.
  2. Как найти градусную меру дуги окружности.
  3. Какой треугольник называется равнобедренным.
  4. Что такое медиана, биссектриса, высота треугольника.
  5. Какой треугольник называется прямоугольным.
  6. Синус острого угла прямоугольного треугольника.
  7. Значение синуса для угла 600.

№652 учебника 2023-2024 (стр. 166):

Вспомните:

  1. Какая фигура называется треугольником.
  2. Какие треугольники называются подобными, их сходственные стороны.
  3. Теорему об отношении площадей подобных треугольников.

Ответ

№652 учебника 2013-2022 (стр. 171):


№652 учебника 2023-2024 (стр. 166):


Вернуться к содержанию учебника