Номер 684 - ГДЗ Алгебра 7 класс. Мерзляк, Полонский. Учебник. Страница 119

Вернуться к содержанию учебника

Страница 119

681 682 683 684 685 686 687

Вопрос

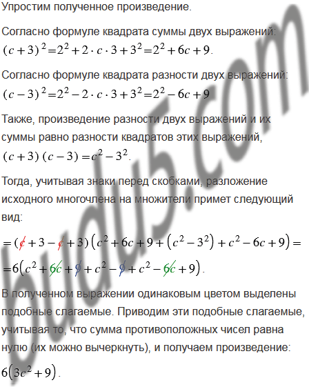
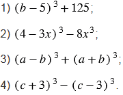
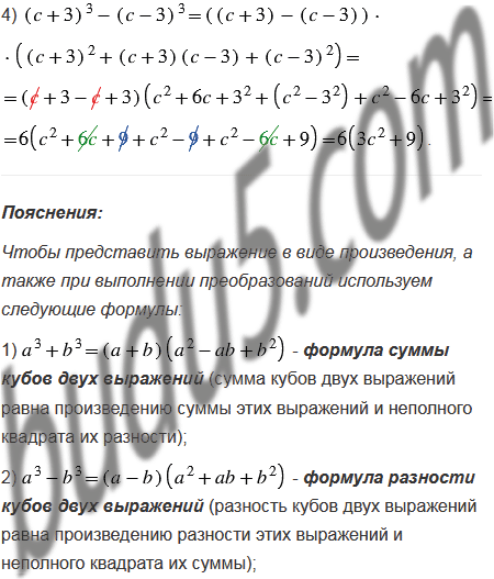
Представьте в виде произведения выражение:

Подсказка

Ответ


Вернуться к содержанию учебника