Номер 182 - ГДЗ Алгебра 8 класс. Мерзляк, Полонский. Учебник. Страница 45

Вернуться к содержанию учебника

Упражнения § 6. Страница 45

179 180 181 182 183 184 185

Вопрос

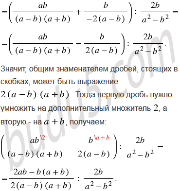
Докажите тождество:

Подсказка

Вспомните:

  1. Что называют тождеством, тождественным преобразованием.
  2. Какую дробь называют рациональной.
  3. Что называют одночленом.
  4. Что называют многочленом.
  5. Порядок выполнения действий.
  6. Сложение и вычитание рациональных дробей с разными знаменателями.
  7. Сложение и вычитание рациональных дробей с одинаковыми знаменателями.
  8. Умножение и деление рациональных дробей.
  9. Подобные слагаемые, правила раскрытия скобок.
  10. Степень с натуральным показателем.
  11. Свойства степени с натуральным показателем.
  12. Распределительное свойство умножения.
  13. Разложение многочленов на множители.
  14. Умножение одночлена на многочлен.
  15. Умножение многочлена на многочлен.
  16. Разность квадратов двух выражений.
  17. Квадрат суммы и квадрат разности двух выражений.
  18. Противоположные числа.
  19. Правила сложения рациональных чисел.
  20. Правило вычитания рациональных чисел.

Ответ


Вернуться к содержанию учебника