Номер 187 - ГДЗ Алгебра 8 класс. Мерзляк, Полонский. Учебник. Страница 46

Вернуться к содержанию учебника

Упражнения § 6. Страница 46

184 185 186 187 188 189 190

Вопрос

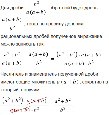
Упростите выражение:

Подсказка

Ответ


Вернуться к содержанию учебника